Skip to main content

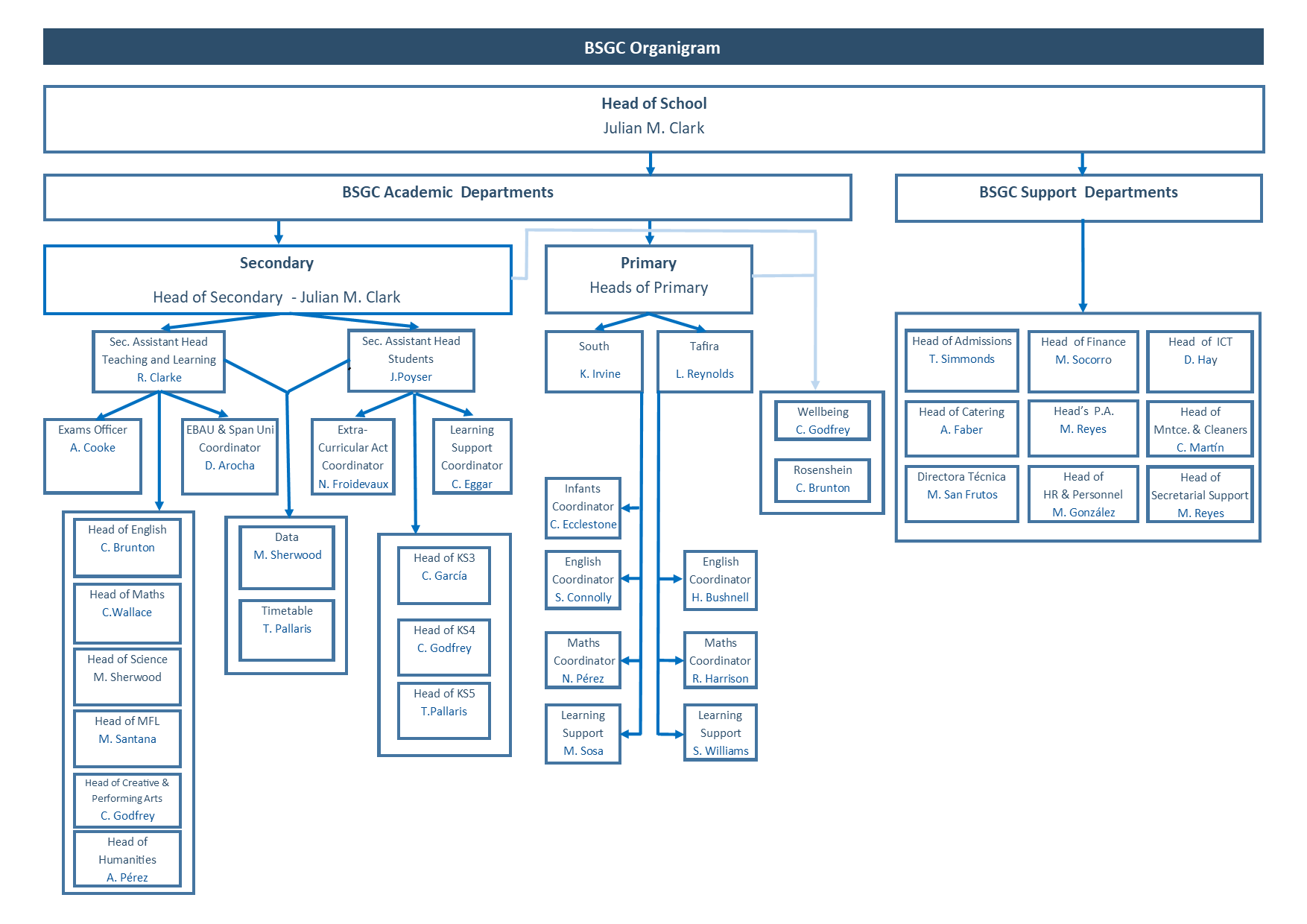
BSGC Organisation

Contact us


Tafira

Maspalomas

The British School of Gran Canaria. Private non-profit school following the UK Curriculum. Providing Education for pupils from 3 to 18. Our school is committed to providing a challenging, fulfilling and encompassing educational experience to all our students.